建科医院能源全托管项目介绍
建科医院能源全托管项目是由建科公共设施运营管理有限公司(以下简称“建科运营”)对医院能源系统进行整体投资、改造和运维管理的综合服务模式。该模式融合技术节能与管理优化,助力医院实现安全、低碳、高效的用能目标。以下是核心要点:
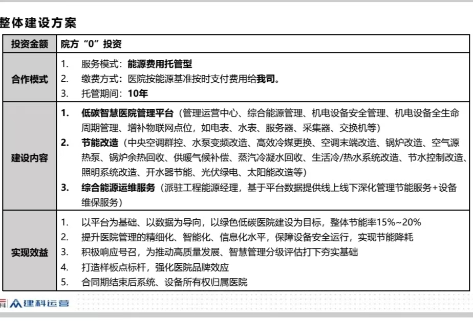
1. 项目背景
随着医院业务的不断发展,能源消耗不断增加,能源管理难度也日益增大。为了实现节能降耗、降低运营成本、提升能源管理效率,医院决定采用能源费托管模式,将能源管理相关事务委托给专业的能源服务公司,以达到优化能源使用、提升能源利用效率、减少能源浪费的目标。
2. 项目目标
1) 节能降耗:通过节能改造和精细化管理,降低医院的能源消耗,实现能源费用的显著降低。
2) 提升管理效率:借助能源服务公司的专业技术和管理经验,优化医院的能源管理流程,提升管理效率。
3) 保障能源供应:确保医院能源系统的稳定运行,满足医院日常运营和医疗设备的能源需求。
4) 助力绿色发展:推动医院实现绿色低碳发展,符合国家节能减排政策要求。
3. 服务模式
•托管机制:建科运营全额投资节能改造(如空调群控、照明更换、热泵系统等),并通过能源费用托管型合同能源管理模式,与医院约定能耗基准,节约费用按比例分成。
•零投入、零风险:医院无需承担改造资金及技术风险,由建科运营负责 10 年周期内的运维管理,期满后设备无偿移交医院。
4. 托管范围
1) 能源系统:包括医院的电力系统、供水系统、供热系统、制冷系统等。2) 用能设备:如中央空调系统、电梯系统、照明系统、医疗设备等。
3) 能源管理:涵盖能源消耗监测、数据分析、节能措施制定与实施等。
5. 核心内容
•硬件改造:替换高耗能设备(中央空调、照明系统等),应用磁悬浮冷水机组、空气源热泵等高效技术,降低基础能耗。1) 中央空调系统改造:对现有中央空调系统进行优化升级,安装节能控制系统,实现自动化控制和节能运行。
2) 照明系统改造:更换为高效节能灯具,如 LED 灯,降低照明能耗。
3) 电梯系统改造:加装电梯回馈装置,回收电梯运行中的能量,提高能源利用效率。
4) 其他设备改造:根据实际情况对其他高能耗设备进行节能改造,如锅炉系统、热水供应系统等。
•智慧平台:搭建 AIoT 管理平台,通过平台对能源系统进行精细化管理,制定合理的用能策略,优化能源分配。实现能耗实时监测、故障预警、远程调控等功能,提升运维效率 30%以上。利用大数据分析技术,挖掘节能潜力,为节能改造提供数据支持。
•全周期服务:负责托管范围内设备的日常运维管理,包括设备巡检、维修保养、故障排除等。派驻能源经理驻场,提供 7×24 小时运维,结合"一站式服务中心"优化后勤响应流程,
及时响应和处理能源相关问题。定期对设备运行情况进行评估,提出优化建议,确保设备安全、高效运行。
•能源费用管理:能源服务公司负责支付医院在托管期内的能源费用,包括电费、水费、燃气费等。根据合同约定的能源托管费用标准,医院定期向能源服务公司支付托管费用。定期对能源费用进行核算和分析,确保费用的合理性和准确性。
6. 实施成效
•节能降费:综合节能率普遍达 15%-30%(如广安门医院照明节能 50%、空调节能 10%)。
•减排增效:年减少二氧化碳排放数百吨(榆次人民医院年减排 672 吨),同步降低运维成本。
•管理升级:推动后勤精细化管控,支持医院通过"三级公立医院能耗考核"指标。对甲方来说:
通过能源费托管模式,院方整体能源费用下降 5-10%。医院每年支付固定的托管费用,即可实现能耗节约、设备更新、智能化水平提升以及管理水平优化,全方位推动医院能源管理的高效化与现代化。
7. 托管期限
托管期限为具体年数年,自合同签订之日起计算。一般 10-15 年为一个周期
8. 托管费用
1. 费用构成:托管费用由基准能耗费用、设备运维费用、能源管理平台建设费用、设备能
源折旧费等组成。(合同金额为医院全年能源费为基准*托管年限为总托管费用)
2. 支付方式:医院按照合同约定的支付周期(如按月、按季)向能源服务公司支付托管费用。
3. 费用调整机制:若医院在托管期内出现用能设备增加、用能区域扩大等情况,双方应根据实际情况协商调整托管费用。若国家能源价格发生重大变化,托管费用可根据合同约定的调整机制进行相应调整。
9. 设备更换问题
1、托管方提供或改造部分设备,维护等问题由托管方负责。
2、托管方未提供的相关设备,费用低于 500 元的维修内容,托管方承担,超出部分,甲方承担。
10. 应用前景
在"双碳"政策驱动下,该模式已成为医院绿色转型主流选择。为公立医院提供低碳路径。
11. 公司介绍及优势
建科公共设施运营管理有限公司为中国建设科技集团旗下全资子公司,成立于 2018 年 9 月。公司专注于城市公共建筑、产业园区、城市公共设施等领域的智慧运营管理与咨询、智能化施工等核心业务。凭借卓越的综合实力,公司于 2024 年成功入选国务院国资委“启航企业”名录及北京市“专精特新”中小企业榜单。累计完成国家“十二五”至“十四五”重大科研课题 16 项,拥有专利及软件著作权 35 项,参编国家及行业标准 26 部。公司参与的科研项目荣获 2023 年度华夏建筑科学技术奖特等奖。同时,公司积极推动行业前沿发展,主导筹建国家级重点实验室和创新中心,并在多个重要行业组织中担任核心职务。公司自主研发的“建科智慧运维平台”,成功构建了覆盖建筑能耗监管与智慧运维的全链条产品体系,已应用于多个标杆项目,显著推动了公共建筑的节能降碳进程。依托中国建设科技集团的强大支撑,建科运营在央企资源整合、政策精准对接及顶尖技术团队保障方面具备显著优势,积累了深厚的项目经验与数据资源。公司紧密契合国家“城市更新”与“双碳战略”导向,持续深化创新,并在中国建设科技集团“三新两转”战略的坚实保障下,全力确保达成“十四五”规划目标,为“十五五”发展奠定坚实基础。





